Исчезновение в банке «Огни Москвы» трети миллиарда рублей из областной казны стало одним из самых громких финансовых скандалов эпохи губернаторства Николая Цуканова. «Новый Калининград» изучил сотни документов в рамках судебных процессов, которые могли бы дать ответ на вопрос, кто выиграл от «зависания» денег на счетах обанкротившегося банка, и, кажется, нашел ответ.
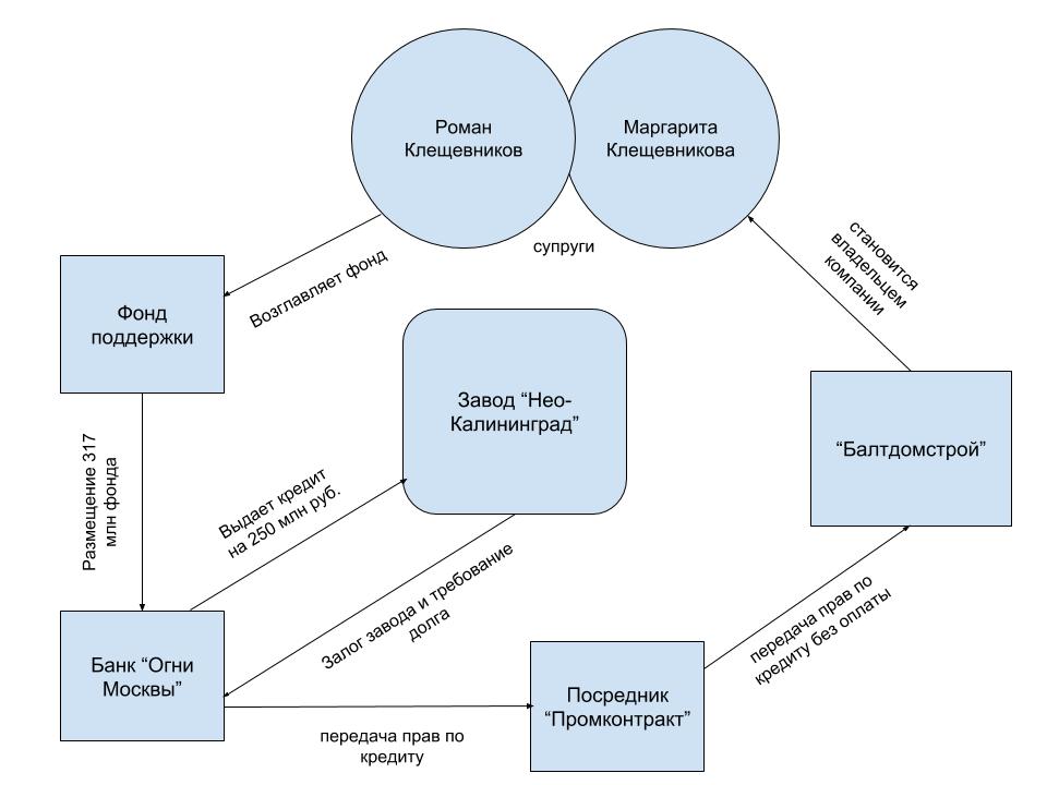
В сентябре 2013 года глава правительственного фонда поддержки предпринимательства Калининградской области Роман Клещевников выступил с инициативой перед наблюдательным советом фонда. Он предлагал открыть расчетный счет в банке «Огни Москвы», мотивировав это тем, что данная структура предлагает ставку почти в два с половиной раза выше (8%), чем государственный «Сбербанк». Наблюдательный совет его решение поддержал.
Меньше чем через год у «Огней Москвы» отозвали лицензию, и в банке осталось 317 млн руб. бюджетных денег. Еще через два с половиной года, в феврале 2017 года, супруга Клещевникова Маргарита стала владельцем компании, которой были переуступлены права требования по кредиту «Огней Москвы» на 250 млн руб. и залог по рыбоконсервному комбинату на улице Солдатской в Калининграде.
Скандал с «зависанием» денег в «Огнях Москвы» возник в мае 2014 года, когда ЦБ отозвал лицензию у банка. Как уверяли чиновники регионального правительства, такой ситуации не должно было быть. За полгода до случившегося регулятор отозвал лицензию у «Инвестбанка». Тогда пострадали многие калининградские компании и структуры правительства Калининградской области, у которых на счетах «зависли» крупные суммы.
После этого «урока» губернатор Николай Цуканов дал поручение перевести деньги всех правительственных структур в «банки повышенной надежности», то есть в банки с госучастием, рассказывал в 2014 году министр финансов области Виктор Порембский. Но, как выяснилось, не все это поручение решили исполнять.
Руководство фонда поддержки предпринимательства до последнего держало деньги в «Огнях Москвы». Поручение перевести деньги в ВТБ24 было дано только тогда, когда получить
После случившегося Романа Клещевникова просто уволили из фонда.
От Клещевникова к Клещевниковой
Калининградский рыбоконсервный комбинат на улице Солдатской в Калининграде (в форме
Незадолго до того как Клещевников выйдет с инициативой открыть счет, «Огни Москвы» переуступят права требование по кредиту рыбоконсервного комбината московской компании «Промконтракт». А уже после отзыва лицензии у банка права по данному кредиту передадут калининградской компании «Балтдомстрой».
Эта компания была зарегистрирована в Калининграде еще в начале

Помимо супружеских уз Клещевниковых связывает и ведение общего бизнеса. С 2015 года Клещевникова вместе с еще одним бывшим руководителем областного фонда поддержки малого бизнеса Екатериной Волошиной владеют
В разговоре с «Новым Калининградом» Роман Клещевников от комментариев по ситуации воздержался, сославшись на то, что об описываемых событиях ему ничего не известно. Организовать встречу «Нового Калининграда» с супругой по поводу ее бизнеса он отказался и назвал разговор с корреспондентом «бесплодным». В администрации клуба «Спарта» «Новому Калининграду» сообщили, что свяжутся, если госпожа Клещевникова захочет обсуждать получение прав по кредиту «Огней Москвы».
По словам замглавы антикоррупционной организации «Траснперенси Интернешнл — Россия» Ильи Шуманова, совпадение порядка сумм, потерянных фондом поддержки предпринимательства области под руководством Романа Клещевникова в «Огнях Москвы», и полученных компанией его супруги прав требований по кредиту данного банка должно заинтересовать правоохранительные органы. Также вскрывшиеся обстоятельства могут потребовать объяснений от бывшего губернатора Николая Цуканова, в период работы которого происходили описанные события, отмечает Шуманов.
Проблемы с тем, чтобы удержать права по кредиту, у компании Клещевниковой начались практически сразу после того, как она их получила. В начале 2017 года
Суд утвердил временного управляющего Романа Качина. На первый взгляд, у фирмы ничего не было, даже имущества, за счет которого можно было бы вести саму процедуру банкротства (оплачивать работу арбитражного управляющего). Но потом Качин обратил внимание на подозрительную сделку по передаче прав по кредиту от доверенной ему компании структуре Клещевниковой. Узнав о перспективе оспаривания данной сделки, кредиторы ввели в компании внешнее управление, и управляющий Николай Пашнев в ярославском арбитражном суде «сломал» сделку по передаче прав на залог и на требование 250 млн руб. с консервного комбината.
В ходе судебного процесса, который инициировал Пашнев, выяснилось, что компания супруги
Суд подробно исследует обстоятельства выдачи векселя и признает, что директор
Кроме того, калининградская компания не смогла объяснить, где она планировала брать деньги, чтобы заплатить по векселю даже в 2019 году. Из доказательств у нее оказался только договор о комплексном освоении в целях жилищного строительства участка площадью 14 га от 2007 года без

В качестве встречного иска представители клещевниковской компании потребовали вернуть если не вексель (которого, по мнению суда, могло и не существовать), то сумму, на которую он был выписан — 254 млн руб. Однако суд данные требования отклонил и отменил вексельную сделку.
В июле 2018 года решение ярославского суда оставил в силе суд апелляционной инстанции, и оно вступило в законную силу. Таким образом, контроль над требованием кредита в 250 млн и право залога на завод фактически перешли основному кредитору
Одновременно с получением прав на кредит «Огней Москвы»
Согласно ЕГРЮЛ, «Юрком Парк» принадлежит москвичам Иссет Котельниковой и Микаилу Микиеву.
Сам рыбоконсервный завод (ООО
Нашли ошибку? Cообщить об ошибке можно, выделив ее и нажав
Ctrl+Enter
© 2003-2026